岡谷鋼機(7485)が2023年2月期決算を発表しましたので、ざっくりと確認しました。
1.決算概況
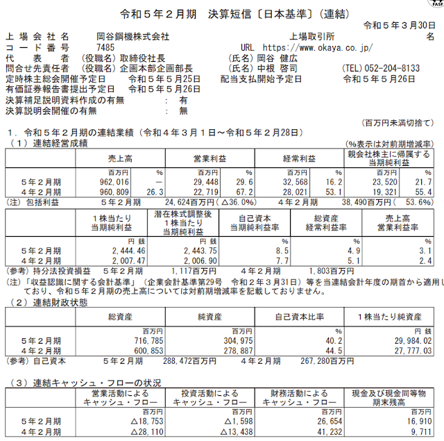
収益認識基準の適用により単純比較できませんが、売上高は前期と同基準であれば+19.1%の増収となりました。また、営業利益は+29.6%の増益となっています。
以下は長期の業績推移となります。
2.事業動向
岡谷鋼機は1669年創業の鉄鋼・機械商社、名古屋財界の雄です。地盤の名古屋での信用力は圧倒的であり、地元では「嫁に出すならトヨタより岡谷の社員」といわれているのだそうです。
決算補足説明資料から当期のセグメント業績を確認してみます。
「鉄鋼」「情報・電機」「産業資材」の主要3セグメントが大幅な増益となり、それぞれ最高益を達成しました。おめでとうございます。
インフレ局面であるため、営業CFは二期連続の赤字。同社くらいの財務基盤があれば問題はないでしょうが、ここら辺は卸売業の宿命ですね。
3.まとめ
合わせて来期の業績予想も見ておきます。
利益は微減益予想ですが、予想PERは4.9倍と割安水準にあります。
思ったよりは減益幅が少ない印象でした。
同社は自動車や航空機向けの需要が多く、これらの業界はコロナ禍からの回復がまだ続いている状態なので、意外と持ちこたえている感じなのかもしれません







0 件のコメント :
コメントを投稿